近日,省教育厅将举办
“不负春华 就业远航”
2021年高校毕业生综合招聘会
欢迎广大高校毕业生踊跃报名参加
●线下招聘:4月23日(星期五)上午10点30分在花溪大学城贵州师范大学开展线下招聘活动,邀请220家以上企业参会。
●线上招聘:4月20日至5月20日在贵州人才信息网(http://www.gzrc.com.cn/)设置“贵州省教育厅2021年高校毕业生综合招聘会”活动专区,毕业生可在线投递简历、线上面试、线下签约,充分利用贵州人才信息网、微信、抖音等新媒体开展线上招聘。
●本次活动线下招聘全过程,各参会人员应自觉落实疫情防控相关要求,主动佩戴口罩、配合工作人员测量体温、出示“贵州健康码”绿码方可入场参加线下招聘会。
●本次招聘活动公益为高校毕业生就业服务,严禁任何单位、任何个人向毕业生收费任何费用。各用人单位要保证资质材料和招聘简章的真实性和准确性,严禁发布虚假和歧视性等招聘信息,经发现存在虚假招聘、损害毕业生合法权益的,将严肃追究用人单位责任并纳入黑名单管理。
参加招聘会的同学们
你们是否已经准备好简历呢
简历应该怎么制做才能体现自己的能力
得到更多用人单位的面试offer
小编准备了干货,一起来看↓↓↓
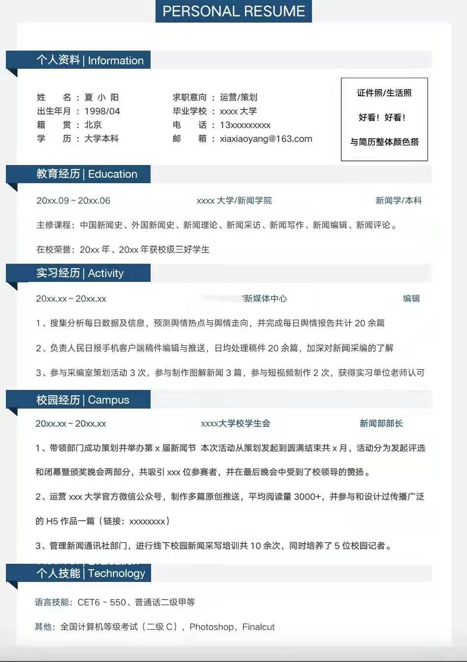
简历的基本构成
一封完整的简历需要包括以下几个部分(不同情形下顺序不同)
照片
基础信息
个人简介
教育经历
实践经历
技能证书/奖励荣誉
求职简历
在找工作的时候,工作简历需要展现你和目标岗位的匹配度有多少,根据岗位的招聘信息调整简历的对口程度。
例如,目标岗位是运营向,那么经历介绍中就以运营过的项目为重点,加上链接、传播平台、数据去佐证,描述中也要写清楚在其中做了什么。
工作经历
日常的工作内容及作品链接(有则放,没有正常描述即可)
项目经历(没有就不写)
参与过的项目,项目内容,项目时长,在项目上负责哪一块,以及项目成就等跟项目相关的内容,附上链接及最后数据更好。

注意事项
1、不要一味的套模版,写简历之前想好框架,理清思路。
2、主次分明,突出重点,把核心优势放在最显眼的位置。
3、不要写废话,保证自己的简历里每一句话都能展现自己的能力。
4、不要写错别字、病句,这个超级重要!!
5、照片用证件照或者好看的他拍照,与简历主色调协调即可,不要放带着贴纸的自拍照,简约大方是标准。
6、发送电子版的时候发送PDF版,不要发word!
7、简历不要太长,一两页就行了,以及第二页篇幅尽量超过三分之一。

就业公告





