返回学校主站
首页
团委概况
团委简介
职责分工
组织架构
联系我们
组织建设
团组织生活
青马工程
团籍转接
宣传工作
新闻动态
通知公告
新媒体原创产品
荣誉表彰
基层团组织
数字经济与金融学院团总支
工商管理学院团总支
大数据与智能工程学院团总支
会计学院团总支
文化旅游学院团总支
国际教育学院
学生社团
社团风采
青年志愿者工作
艺术风采
学生会
文化建设
实践交流
学术科技
权益维护
青年大学习
重要讲话
党史教育
团的历史
网上团课
当前位置:
首页
>
宣传工作
>
通知公告
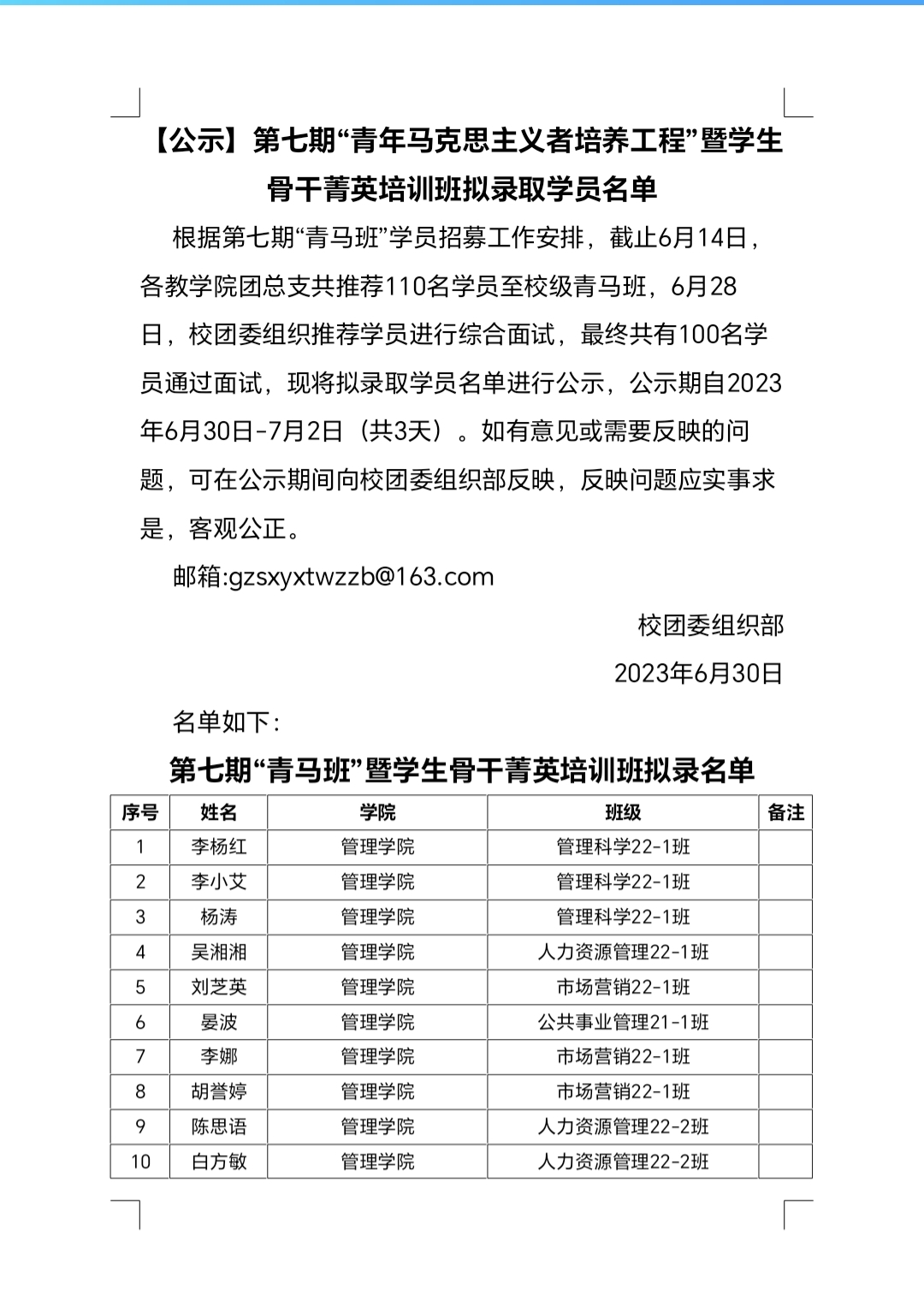
【公示】第七期“青年马克思主义者培养工程”暨学生骨干菁英培训班拟录取学员名单
2023-06-30